
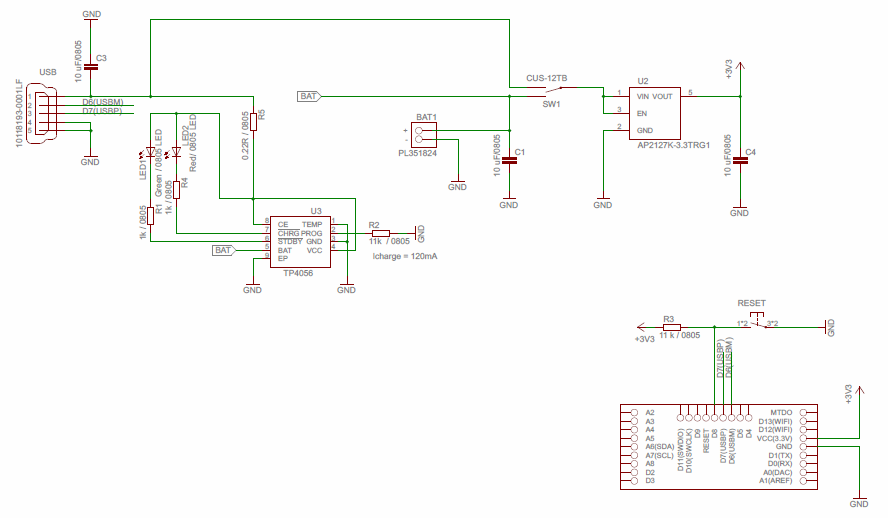
The USB-Upgrade features programming by MicroUSB and .
Main features:
- MicroUSB connection
- Power supply
- LiPo charger
- Battery support
Description:
The USB-Upgrade is mainly to provide Power to the Wino board by the USB-connection but it also is used for Programming the board.
It is also used as a Battery upgrade by soldering a LiPo cell to the bottom side of the board.
Features - For USB-Mode please turn the Power switch to off (right position)
- Tactile Button which is connected to D8. To use it as a Reset button please connect Reset and D8 Pin.
- Power on/off switch can switch on/off power when module is connected to a battery
- LiPo Charging IC to charge a connected LiPo cell. The LEDs are inticating the charging process.
The Battery Upgrade includes the LiPo battery at 3.7V and 250mAh capacity.
Schematic:
